Содержание
это что такое, как его составить, с чего начать формирование, ведение и планирование бюджета организации, основы и процесс составления
Какого бы размера ни была компания, она стремится заработать деньги и потратить их на развитие бизнеса. Важно правильно корректировать финансовые потоки, составлять сметы, разбираться, куда уходят деньги фирмы, чтобы не допустить банкротства и работы в минус. Для этого требуется система бюджетирования предприятия, в статье мы расскажем, что это такое и как этим пользоваться.
Описание
Так называют обширный процесс по формированию и делению финансов, изменению имеющихся планов в соответствии с новыми фактами, управлению деньгами на основе различных показателей.
Бюджетом называют общность всех доходов и трат в любой компании. От его размера зависит, насколько успешным будет завод или магазин, и как он станет функционировать.
Понятие бюджетирования затрагивает не только юридических лиц, но и обычных граждан.
Каждый отдельный человек контролирует собственные заработки и траты. Кроме того, он способен двигать и влиять на экономику государства совместно с миллионами таких же людей. Любой вправе предлагать идеи для расходования из казны государства.
Для жизни завода или офиса, любой формы деятельности жизненно необходимо грамотно распределять денежные потоки. Следует эффективно управлять текущими возможностями, чтобы преумножить будущие.
Бюджетирование — это метод понять и проанализировать, на что уходят финансы в течение периода.
Что включает в себя система: ее задачи
Все основано на планах и деньгах: собственных или заемных. При помощи распределения можно заранее узнать, как будут уходить средства в течение года, месяца или пятилетки.
Бюджетирование способствует правильной организации финансов, обдумыванию их движения. Для этого используется анализ настоящей деятельности и состояния. Если тщательно подходить к этому вопросу, удастся принимать наиболее эффективные решения относительно развития предприятия.
Выделим 5 основных задач, с которыми можно справиться с помощью грамотно выстроенного бюджета.
Текущее планирование
Это инструмент, который позволяет найти наиболее рациональные пути использования имеющихся трудовых, материальных и иных ресурсов. Если в фирме не занимаются этим, то и успешной деятельность компании назвать нельзя.
Но непрофессиональный план не учитывает целей бизнеса, а также не может стать главным для разбора и принятия решительных действий. Важно, чтобы документ составлялся знающим человеком на основе реальных данных и не для отчетности, а для практического использования. Такая документация после всех расчетов покажет, сколько реально денег у предприятия для всех проектов.
Составленный финансовый отчет в идеальных условиях должен захватить не только краткосрочные, но и далекие перспективные направления.
Готовые решения для всех направленийУскорь работу сотрудников склада при помощи мобильной автоматизации. Узнать больше Мобильность, точность и скорость пересчёта товара в торговом зале и на складе, позволят вам не потерять дни продаж во время проведения инвентаризации и при приёмке товара. Узнать больше Обязательная маркировка товаров — это возможность для каждой организации на 100% исключить приёмку на свой склад контрафактного товара и отследить цепочку поставок от производителя. Узнать больше Скорость, точность приёмки и отгрузки товаров на складе — краеугольный камень в E-commerce бизнесе. Начни использовать современные, более эффективные мобильные инструменты. Узнать больше Повысь точность учета имущества организации, уровень контроля сохранности и перемещения каждой единицы. Мобильный учет снизит вероятность краж и естественных потерь. Узнать больше Повысь эффективность деятельности производственного предприятия за счет внедрения мобильной автоматизации для учёта товарно-материальных ценностей. Узнать больше Первое в России готовое решение для учёта товара по RFID-меткам на каждом из этапов цепочки поставок. Узнать больше Исключи ошибки сопоставления и считывания акцизных марок алкогольной продукции при помощи мобильных инструментов учёта. Узнать больше Получение сертифицированного статуса партнёра «Клеверенс» позволит вашей компании выйти на новый уровень решения задач на предприятиях ваших клиентов.. Узнать больше Используй современные мобильные инструменты для проведения инвентаризации товара. Повысь скорость и точность бизнес-процесса. Узнать больше Показать все решения по автоматизации Оборудование | |||||||||
| Терминалы сбора данных | Принтеры этикеток | Мобильные принтеры | Микрокиоски (прайс-чекеры) | Сканеры штрихкода | |||||
Насколько обоснованы затраты
Серьезный пункт, который отвечает на вопрос «куда потратили деньги».
Любую статью для расходования необходимо обосновать и подтвердить ее целесообразность.
Оформление базы для анализа
В такой отчетности легко разобраться. Она позволяет понять, насколько правильными были конкретные траты, какие из проектов оказались успешными. С ее помощью можно строить дальнейшие цели с учетом ошибок прошлого. Своевременные корректировки улучшают финансовые показатели.
Повышение эффективности
Если профессионально вести бюджетирование, то повышается производительность, развиваются прибыльные направления и минимизируются бессмысленные затраты. Рекомендуется посвящать руководителей среднего звена в дела и планы компании, чтобы они были мотивированы на достижение результатов.
Выявление и минимизация рисков
В смете обязательно становится видно все бизнес-нюансы. Можно вовремя остановить развитие направления, если оно не приносит должного результата. Слишком рискованные операции оказываются под вопросом и выполняются в последнюю очередь.
Бюджетное управление и его особенности
Грамотно построенное бюджетирование позволяет добиться сразу нескольких целей:
- регулярно планировать деятельность в зависимости от показателей;
- утверждать планы, которые помогают экономить и разумно расходовать финансы;
- изучить основы инвестиций, внедрить их, как дополнительный источник дохода, оптимизировать имеющиеся каналы инвестирования;
- оценка текущего состояния для оперативного принятия мер по улучшению;
- проверка необходимости запуска запланированных проектов в зависимости от полученной прибыли;
- эффективно использовать ресурсный потенциал;
- укрепить финансовую позицию и дисциплинированность;
- улучшить мотивацию молодых специалистов и их стремление к достижению высоких результатов;
- отработка системы постановки и выполнения задач;
- проверка следования законодательству и договорным обязательствам.
В перечне мы указали только основные цели, которые позволяет достичь правильно спланированное бюджетирование.
Этот процесс играет важную роль.
Какие функции выполняет
В любой компании есть задачи, которые легче оптимизировать и решить после введения контроля за денежными потоками. Они отличаются в разных сферах деятельности, но составление плана будет выполнять функционал одинаковой направленности:
- планирование;
- учет;
- контроль.
На примере: предприятие должно запланировать свои действия, учесть затраченные ресурсы и полученную прибыль, проконтролировать выполнение.
Важные составляющие системы бюджетирования
Это совокупность действий, которые направлены на повышение производительности и эффективности работы. Правильное применение позволяет оперативно достигать поставленных задач.
Системный подход обеспечивает скоординированную работу разных подразделений ради достижения общих целей и выведения показателей экономики на новый уровень.
Применение бюджета дает массу достоинств:
- Через анализ фактической деятельности можно спланировать путь и направленность, как будет развиваться отдел или весь завод целиком.
Сюда включаются как микрозадачи, так и их комплекс, ориентированный на улучшение позиций фирмы на рынке. - С помощью показателей легче оценивать текущее состояние и определить слабые участки, которые нуждаются в доработке.
- Можно контролировать и корректировать работу всех отделов и работников. В смете указывается их профессионализм и образование, это можно задействовать для проверки профподготовленности и соответствия занимаемой должности.
- Корректировать после соотношения и анализа отдельных уровней расходов. Это поможет быстрее повысить производительность и прибыль, сократить издержки на не основные цели.
- Становится реально применять процесс бюджетирования сверху вниз — это способ управления, когда младшее руководство практически не привлекаются к обсуждению проблем и задач фирмы. Так учитывается цель компании, но не удается избежать сложностей с установкой отдельных бюджетов: высшее руководство редко знает о ситуации на местах.
Бюджетный цикл: что это, какие этапы включает
Так называют отдельный период планирования и распределения доходных и расходных статей.
Это цикличное действие, повторяться оно будет с периодичностью, которую установят на предприятии.
Важно соблюдать последовательность этапов бюджетирования, но для чего это нужно? Чтобы не допустить путаницы, контролировать все изменения, наладить производство и увеличить прибыль.
Каждый раз это действие содержит 3 фазы:
- Планирование. Изучается текущее состояние организации, составляется план и даты ближайших плановых корректировок. Учитываются возможные риски и обозначаются стороны для развития. Разрабатывается список целей, которых должна достичь компания в течение определенных месяцев или лет.
- Реализация. Способствует продвижению запланированного, если следовать документации. Необходимо «держать руку на пульсе» и своевременно корректировать действия в случае непредвиденных результатов или снижения эффективности предприятия. Советуем отслеживать все факторы, которые могут влиять на итог. Большая смета делится на несколько маленьких, которыми проще пользоваться, с небольшим прогнозируемым сроком.
С их помощью становится легче устранить проблему и скорректировать финансовые потоки. - Завершение. Подводятся итоги проведенной работы. Анализируются показатели в начале периода и в конце. Сравниваются фактические и плановые данные. Плохо, если между фактом и планом большая разница, значит, компания работала неэффективно или смета составлена неверно.
Виды и методы бюджетирования на предприятии: с чего начать
Существует 3 главных разновидности. Их строят исходя из:
- финансов;
- операций;
- инвестиций.
В первый формируются все предстоящие доходные/расходные процедуры, в него включаются расчеты прибыли, перемещений финансов и других планов относительно наличных и безнала. Это главный вид, цель которого заключается в планировании распределения денег внутри организации. Создавать и контролировать его необходимо, чтобы обеспечить платежеспособность и прибыль фирме, не допустить дефицита.
Вторая разновидность содержит:
- сметы по конкретным направлениям деятельности;
- косвенные налоговые траты;
- баланс ликвидного имущества;
- бюджеты производственных мощностей;
- затраты на коммунальные услуги;
- амортизация;
- расходы на хозяйство.

Если финансовый план выражает общий ход средств, операционный отвечает за конкретные направления с цифрами.
Инвестиционный подвид включает в себя все, что относится к инвестированию. Среди прочего это:
- создание новой продукции;
- планирование по открытию рынка и завоеванию сегмента;
- строительство и обеспечение всем необходимым нового отделения;
- покупка и запуск техники;
- постройка объектов любого назначения.
Бюджетирование не может начинаться с одного вида планов. Если вы задаетесь вопросом, как составить бюджет организации, мы рекомендуем провести анализ работоспособности и продуктивности, прописать сметы по каждому. Необходимо хранить отчет по всем направлениям, это положит начало составлению глобальной отчетности комплексно по заводу и отдельно по подразделениям.
Процесс ведется с целью увеличения реальных результатов от деятельности. Предприятие чаще ориентируется на собственные принципы, ищет подходящие пути.
Допускается обойтись без четкой детализации мелких или побочных ответвлений. Но расчеты проводить необходимо, чтобы не допустить ухудшения финансовой ситуации.
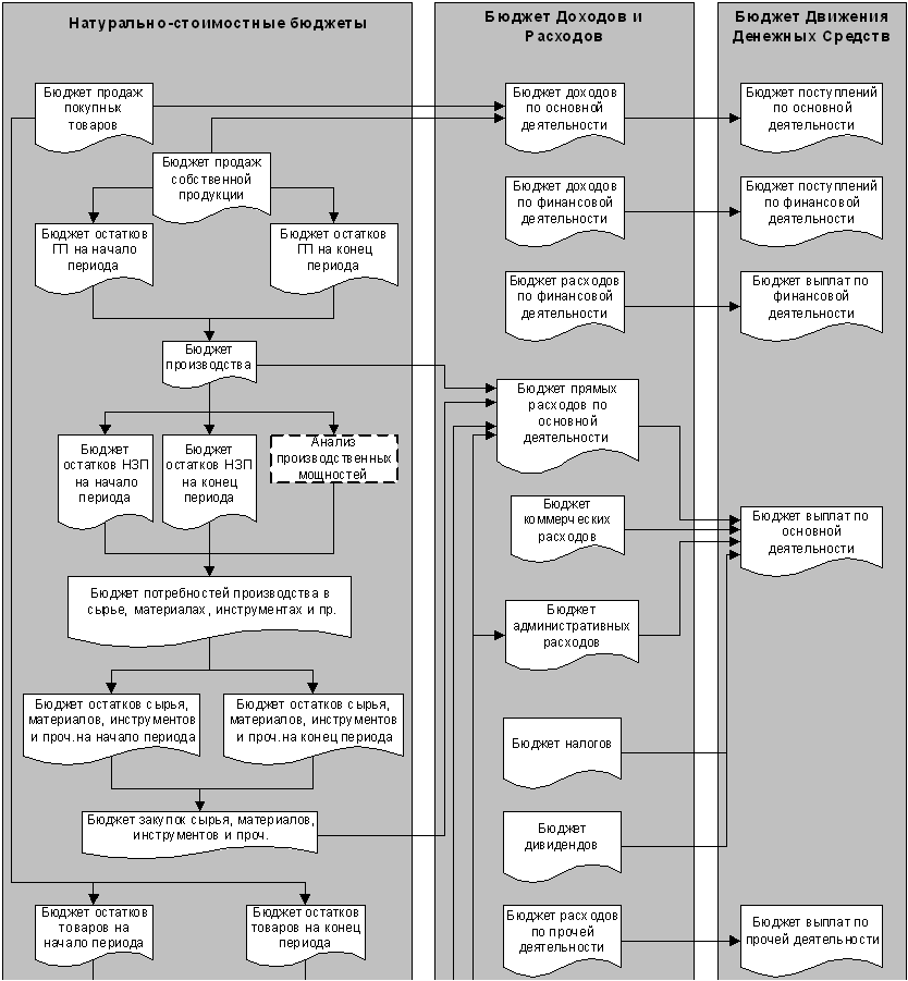
Бюджет организации и его состав
В широком понимании это учет всех активов. При более тщательном разборе это множество документов, результатов и анализа, которые позволяют составить несколько смет для планирования дальнейшей работы.
О главных типах мы говорили выше. Состав проще представить в виде небольшой схемы:
| Приток ДС | Бюджет | Меняется долг по поставщикам и оплате труда | Смена объемов запасов сырья и материалов | Бюджет по производству | Меняются объемы запасов готовой продукции | Бюджет по отгрузке | Меняется долг по покупателям |
Обычно цепочка представлена в виде простой структуры:
- Оплата — создание — транспортировка потребителю — на условиях предоплаты.

- Производство — передача клиенту — погашение задолженности — при выплате по факту.
Готовые решения для всех направлений
Ускорь работу сотрудников склада при помощи мобильной автоматизации. Навсегда устраните ошибки при приёмке, отгрузке, инвентаризации и перемещении товара.
Узнать больше
Мобильность, точность и скорость пересчёта товара в торговом зале и на складе, позволят вам не потерять дни продаж во время проведения инвентаризации и при приёмке товара.
Узнать больше
Обязательная маркировка товаров — это возможность для каждой организации на 100% исключить приёмку на свой склад контрафактного товара и отследить цепочку поставок от производителя.
Узнать больше
Скорость, точность приёмки и отгрузки товаров на складе — краеугольный камень в E-commerce бизнесе. Начни использовать современные, более эффективные мобильные инструменты.
Узнать больше
Повысь точность учета имущества организации, уровень контроля сохранности и перемещения каждой единицы. Мобильный учет снизит вероятность краж и естественных потерь.
Узнать больше
Повысь эффективность деятельности производственного предприятия за счет внедрения мобильной автоматизации для учёта товарно-материальных ценностей.
Узнать больше
Первое в России готовое решение для учёта товара по RFID-меткам на каждом из этапов цепочки поставок.
Узнать больше
Исключи ошибки сопоставления и считывания акцизных марок алкогольной продукции при помощи мобильных инструментов учёта.
Узнать больше
Получение сертифицированного статуса партнёра «Клеверенс» позволит вашей компании выйти на новый уровень решения задач на предприятиях ваших клиентов..
Узнать больше
Используй современные мобильные инструменты для проведения инвентаризации товара.
Повысь скорость и точность бизнес-процесса.
Узнать больше
Показать все решения по автоматизации
Разработка запланированного бюджета организации: пошаговая инструкция
Технология его создания — процесс нелегкий, особенно если компания большая. Необходимо пройти несколько стадий, пропускать которые нельзя, чтобы не допустить появления ошибок, которые невозможно устранить.
Рекомендуем придерживаться простой схемы:
- Изучить спрос на товары/услуги фирмы, оценить нишу на рынке, сезонность и платежеспособность покупателей.
- Учесть коммерческие расходы. Включить сюда затраты на рекламу, раскрутку, маркетинг. Выбрать только эффективные методы.
- Составить бюджет процесса производства. Уделить внимание производственным мощностям, износу оборудования. При необходимости заложить замену, модернизацию или ремонт техники.
- Организовать управленческие затраты. Зарплата, траты на коммунальные услуги, операторов связи и интернета, оснащенность рабочих мест.

- Сформировать отчет по доходным и расходным статьям. Учесть текущие данные, отвести время на разбор и планирование сметы по слабым местам предприятия, спланировать дальнейшую работу с учетом планов.
Плюсы/минусы бюджетирования
Как и любое иное явление, бюджет имеет свои достоинства и недостатки. Среди положительных сторон стоит отметить:
- отлично влияет на работников, мотивирует;
- помогает координировать работу;
- позволяет своевременно анализировать текущее состояние и вносить коррективы;
- возможность учиться на прошлых периодах и их результатах;
- ресурсы распределяются более рационально;
- способ сравнить запланированные и реальные итоги.
Но есть и отрицательные стороны:
- один и тот же план воспринимается разными людьми различно;
- не все менеджеры достаточно подготовлены для анализа финансовых показателей;
- система может оказаться сложной, а ее создание — дорогостоящим;
- планирование требует повышения эффективности труда, а сотрудники, боясь не достигнуть нужного уровня производительности, теряют мотивацию и снижается их работоспособность;
- если достижение будет слишком сложным, никто не поверит в его выполнимость, выполнение затормозиться.

Организация бюджетирования
Бюджет составляется на определенный период времени, это цикличная величина — год, полгода, три месяца. Размер устанавливается фирмой. Внутри одного большого плана есть подпериоды.
Важно все организовать так, чтобы аппарат управления и структурные подразделения своевременно получали регламенты и инструкции с обязанностями каждого. Также регулярно должна поступать обратная связь — отчетность. Это необходимо для внесения коррективов.
Формирование и составление бюджета предприятия
Весь процесс проходит в несколько этапов:
- определение общих целей фирмы;
- выявление ожидаемых значений показателей деятельности;
- утверждение расчетов;
- создание планов действий на уровне функциональных центров и подразделений;
- оформление и консолидация;
- изучение составленных документов на заседании бюджетного комитета, утверждение без изменений или с корректировками;
- ознакомление всех исполнителей под роспись.

В эту схему входит все, что необходимо выполнить для получения готовой сметы. Начинают утверждать с макроплана и общих задач всей организации, постепенно переходя на отделы и филиалы.
Ведение и корректное управление любым бюджетом компании
Для этого часто используют подходящее ПО, которое облегчает расчеты, самостоятельно формирует отчеты и выявляет недостаточность финансирования.
Это не просто составленный план, в соответствии с которым выделяются средства на реализацию. При грамотном подходе это руководство к действию, которое может корректироваться в случае появления новых обстоятельств, влияющих на положение на рынке.
Желательно проводить автоматизацию части процессов. Начинается это с установки ПО и введения нового для фирмы аппарата денежного управления, который будет иметь доступ во все отделы и ко всем документам. Назначаются руководители ЦФО и люди, которые будут отвечать за дальнейшее ведение дел.
Планирование бюджета организации или предприятия: что это такое
Это необходимый для оптимизации путь.
Он выражается в объединении финансового, общего и оперативного плана, контроле по его исполнению и анализе итогов. Составление можно перевести в автоматический режим при помощи ПО.
В условиях постоянного появления новых заводов и офисов конкуренция становится шире. Постоянно нужно развиваться, меняться под ожидания потребителей, делать выводы и изменять концепции при необходимости. Наличие заранее спланированной сметы по расходам и доходам позволяет быть уверенным в завтрашнем дне, знать, на что хватит прибыли, а от чего стоит пока отказаться.
При помощи планирования можно избежать больших потерь, производственных простоев и дыр, задержек по оплате работникам и поставщикам. Становится реальным участие в инвестиционной деятельности, а обновленная техника способствует отрыву от конкурентов.
Как устанавливается система бюджетирования, подготовка и защита бюджета с участием ЦФО
Внедрение происходит с помощью центров ответственности. Важно придерживаться этапов, которые должны подстраиваться под конкретную сферу производства, размеры организации и другие особенности.
Основные фазы:
- разрабатываются основные принципы построения системы;
- прорабатывается финансовая структура, назначаются ответственные лица, организуются ЦФО;
- создается модель смет и общая схема их формирования;
- разрабатывается нормативная база, согласно которой будет регламентироваться бюджетирование;
- автоматизируется весь процесс;
- проводятся организационные изменения — создается аппарат с руководителями и специалистами.
С чем придется столкнуться: трудности и подводные камни
Важно понимать, что если у руководства нет практического опыта по внедрению подобных изменений, лучше пригласить специалистов. Так получится избежать фатальных ошибок в организации.
Есть несколько сложностей, с которыми придется столкнуться, если формировать все самостоятельно:
- Занижение доходов. Иногда сложно заранее спрогнозировать дальнейшие действия, но если постоянно указывать меньше возможных реальных цифр, начнутся несоответствия в бухгалтерии.

- Обратная ситуация. Частое указание слишком больших статей доходной стороны приведет к тому, что впоследствии придется срочно урезать некоторые части расходов либо искать дополнительные инвестиции.
- Отдел. Когда деятельность оказывается на стыке разных департаментов, о ее результатах могут забывать. Это создает дополнительные сложности с пересчетом.
Если бюджетирование оказывается слишком сложным или на него не хватает времени, можно обратиться в «Клеверенс». Сотрудники помогут определить основные задачи и цели бизнеса, а также выявить сферы роста. Они подберут оборудование и ПО, которое облегчит планирование.
Заключение
Мы разобрали основы бюджетирования предприятии на примерах, прошли по пути его формирования, изучили его преимущества и недостатки. Стоит помнить, что успешно действовать без заранее составленного плана невозможно. Всего несколько циклов без сметы и производительность значительно упадет, слабые места производства начнут преобладать над сильными, прибыль уменьшится.
Рекомендуем обязательно составлять бюджет и придерживаться его пунктов, чтобы постоянно повышать эффективность труда и прибыльность проекта.
Количество показов: 61155
Бюджетирование: с чего начать | iteam
Плохо, когда заканчиваются деньги или товары. Еще хуже, когда это происходит неожиданно. Способ избежать такой беды только один ” построить в компании систему бюджетов, позволяющих планировать финансовые и товарные потоки. Что должен знать владелец бизнеса, решивший по всем правилам наладить бюджетирование на своем предприятии”
Какие первые шаги в этом направлении нужно сделать”
Кому это нужно
Финансовое планирование в небольших компаниях обычно сводится к составлению сметы доходов и расходов. И это нормально. Если коллектив сотрудников и обороты невелики, а также если фирма занимается производством или торговлей каким-то одним товаром, то составление детальных бюджетов может только усложнить работу и замедлить процесс принятия решений.
Но как только предприятие начинает расти, денежные потоки становятся менее управляемыми, прибыль ” непредсказуемой. Приходит время заняться бюджетированием. Обычно этот момент наступает после того, как выручка фирмы достигает $1 млн. в год, либо в тех случаях, когда она начинает развиваться в разных направлениях, а в штате работает более 100 человек.
Грамотно налаженная система бюджетирования дает руководителю возможность оценить и то, как идут дела в различных подразделениях компании, и то, как складывается ситуация в целом. Она позволяет эффективно управлять не просто отдельными бизнесами, а сочетанием различных видов деятельности.
Бюджетирование необходимо и тогда, когда компания привлекает внешние инвестиции. Ведь инвесторам важно иметь достоверную информацию о развитии бизнеса. А ее можно почерпнуть только из детально прописанных бюджетов.
Принятие решения о внедрении бюджетирования зависит и от долгосрочных планов компании. Если она намерена последовательно расти, то реализация этой программы предполагает прохождение ряда этапов.
Бюджеты позволяют спрогнозировать, как будет складываться ситуация на том или ином этапе. В отличие от бизнес-планирования, которое дает принципиальный ответ на вопрос о перспективности нового проекта, бюджетирование помогает оценить, как, где и когда следует использовать имеющиеся ресурсы, чтобы обеспечить повышение общей эффективности компании.
Технические тонкости
Бюджеты составляются на год вперед с разбивкой по месяцам. Подготовка проектов бюджетов должна начинаться за два-три месяца до вступления их в силу.
В большинстве случаев работа начинается с формирования бюджета продаж, в котором отражается, сколько продукции может продать предприятие и по какой цене. Как правило, исходные данные берутся из бизнес-плана. Здесь надо учитывать, что в 90% бизнес-планов указываются завышенные цифры. Поэтому переносить их в бюджет надо очень осторожно, трезво проанализировав рыночные возможности компании.
Некоторые руководители закладывают в бюджет выручку “по минимуму”, а расходы ” «по максимуму».
Такой подход имеет право на существование. Но все же надо стремиться к тому, чтобы в бюджете отражались реальные, а не заниженные цифры. Предположим, что компания имеет все возможности заработать $100 тыс., а в бюджет закладывается только $70 тыс. Наверняка такой бюджет будет исполнен. Но нужен ли он фирме? Ведь, зная, что намеченные рубежи легкодостижимы, работники снижают эффективность своего труда и не стремятся к более высоким целям.
Но как поступить, когда будущее в тумане и никто точно не скажет, сколько продукции реализует компания в течение года” В этом случае бюджет продаж составляется в трех вариантах ” -пессимистическом”, “оптимальном” и “оптимистическом”. Первый учитывает, что компания сможет реализовать, скажем, 1000 единиц продукции, второй ориентируется на 1500, третий ” на 2000 единиц.
Оперировать таким гибким бюджетом очень удобно. Если ситуация меняется, не приходится перекраивать все планы и ломать голову над тем, что теперь делать. Вступает в силу соответствующий вариант бюджета, из которого вытекают конкретные управленческие действия: расширение штата, привлечение кредитов, закупка дополнительного оборудования и т.
д.
После составления бюджета продаж можно переходить к бюджету затрат.
Если компания идет по пути составления “гибких” бюджетов, все затраты обязательно должны быть разделены на постоянные и переменные.
Постоянные затраты не зависят от того, сколько продукции будет произведено или продано. В их перечень входит арендная плата за помещение, оплата труда управленческого персонала, амортизация оборудования, содержание ремонтных служб и сервисных подразделений и т. д.
Переменные затраты растут пропорционально объему выпускаемой или проданной продукции. Зная нормы расходов на единицу произведенной или проданной продукции, легко просчитать суммы затрат при разных вариантах развития ситуации.
Если компания занимается производством, бюджет продаж тесно связан с производственным бюджетом. Допустим, предполагается, что в предстоящем году можно продать 1500 единиц продукции. Но производственные мощности компании позволят ей произвести только 800 единиц. Тогда надо подсчитать, целесообразно ли расширять производство: есть ли смысл закупать новое оборудование и привлекать дополнительную рабочую силу”
После составления бюджетов продаж и затрат составляется бюджет запасов.
Он отвечает на вопросы, сколько сырья и товаров необходимо для нормальной работы предприятия и какую сумму планируется направить на их закупку.
Затем формируется трудовой бюджет. В его основе лежит прогноз количества сотрудников, которые будут в течение ближайшего года работать в компании, и фонда оплаты труда.
И наконец, бюджет накладных расходов. К ним относятся административно-управленческие расходы (затраты, связанные с обеспечением деятельности топ-менеджмента, оплатой аренды помещений, хозяйственными нуждами, услугами консультантов, юристов и т. д.) и коммерческие расходы (на рекламу, маркетинг, продвижение продукта на рынке и его доставку потребителю, обеспечение деятельности службы сбыта).
Как управлять расходами
Чтобы бюджетирование не было формальным, а прогнозы сбывались на практике, важно правильно определить возможные доходы и нормы расходов. Как это сделать”
Самый простой способ спланировать свои расходы ” взять за основу среднеотраслевую прибыль.
Далее, зная, сколько можно заработать в течение ближайшего года, легко определить нормируемую общую сумму затрат. Затем ее следует разнести по отдельным статьям.
В некоторых случаях объективно необходимо превысить запланированные расходы. Скажем, если у предприятия неожиданно хорошо “пошел” какой-то вид продукции и надо срочно докупить сырье. Однако есть ли у компании на это средства? А если есть, то сколько” Чтобы ответить на эти вопросы, фирме следует оценить финансовые ресурсы (собственные или привлеченные) и определить лимит затрат по соответствующей статье ” ту финансовую планку, которая не позволяет планировать расходы выше этого уровня.
Финансовая сторона процесса
Все бюджеты, о которых говорилось выше, отображают технологические процессы, происходящие на предприятии. Их называют операционными бюджетами. Но помимо этого, необходимы бюджеты, показывающие финансовую сторону деятельности фирмы. Это важно, чтобы спланировать движение денежных средств, поступающих в ее распоряжение.
Предположим, предприятие продало в январе 100 единиц продукции, плату за которую оно будет получать частями в течение двух следующих месяцев. Таким образом, заглянув в бюджет продаж, нельзя будет узнать, сколько “живых” денег реально оказалось в кассе предприятия в январе. То же самое происходит с расходами: оплата за купленные товары может производиться в рассрочку, а зарплата может выплачиваться два раза в месяц.
Поэтому на практике по каждому из перечисленных операционных бюджетов следует составить графики поступления или расходования денег. А объединив их в единое целое, мы получим бюджет движения денежных средств. Он является основным финансовым бюджетом для большинства предприятий. Благодаря ему можно видеть, есть ли у компании “живые” деньги на оплату текущих издержек в каждый конкретный момент времени. А также спрогнозировать, сколько денег и когда ему может не хватить.
Следующий финансовый бюджет ” бюджет доходов и расходов, показывающий, какую прибыль получит компания.
Для его составления используются данные из операционных бюджетов. Важно не путать выручку от реализации, отражаемую в этом бюджете, с поступлением денежных средств за поставленную продукцию (что отражается в бюджете движения денежных средств). В бюджете доходов и расходов фактически дается прогноз стоимости отгруженной продукции в соответствии с прогнозом ее продаж.
И наконец, третий финансовый бюджет ” расчетный баланс. Он похож на бухгалтерский баланс и повторяет его структуру. Этот бюджет позволяет оценить структуру активов и пассивов предприятия и рассчитать финансовые коэффициенты – коэффициенты ликвидности, коэффициенты платежеспособности, коэффициенты рентабельности и т. д. (с методикой их расчета можно познакомиться в номере “СБ” за июнь 2003 года). В отличие от бухгалтерского баланса, который составляется раз в квартал, этот бюджет составляется раз в месяц. Такой подход позволяет более оперативно реагировать на изменения в финансовом состоянии предприятия и эффективнее управлять им.
Если предприятие привлекает инвестиции или берет кредиты, отдельно формируются инвестиционный или кредитный планы.
После того как подготовлены все необходимые операционные и финансовые бюджеты, они объединяются в единый мастер-бюджет предприятия. Он позволяет увидеть цельную картину деятельности компании. Идеально, если по сходной технологии такие бюджеты будут составлены также для каждого отдельного структурного подразделения, направления бизнеса компании. Это позволит упростить процедуру принятия управленческих решений менеджерами, которые их курируют.
Нужно ли погружаться в детали
Глубина проработки и степень подробности того или иного бюджета зависят от вида деятельности компании и важности для нее тех или иных вопросов. Например, компания имеет четко зафиксированную долю на рынке и/или выпускает специализированную продукцию для узкого круга клиентов. Значительно увеличить продажи она не может: рынок ее продукции ограничен. Тогда особое внимание при бюджетировании надо уделить оптимизации расходов.
Все затраты можно условно разделить на три группы. В первую группу входят те, доля которых составляет около 75% общих расходов предприятия. Обычно это всего несколько статей затрат, которые в так называемом ABC-анализе относят к группе “А?. Ко второй ” “В? ” те, что занимают порядка 20% (около десятка или чуть более статей), а к третьей ” -С” ” 5% (несколько десятков и более мелких статей затрат). Нет никакого смысла составлять детальный бюджет по третьей группе расходов ” например, сколько канцтоваров и по какой цене будет закуплено, так как это практически не влияет на величину себестоимости продаваемого компанией товара. Детальное планирование важно прежде всего в отношении первой и, частично, второй группы затрат ” тех, что оказывают наиболее заметное влияние на себестоимость продукции.
Другая ситуация складывается, когда компания постоянно несет одни и те же затраты. В этом случае стоит сосредоточить свои усилия на подготовке бюджета продаж.
В большинстве российских компаний многие объективно необходимые бюджеты сегодня либо не составляются вообще, либо формируются в упрощенном виде.
В результате у руководителей предприятия повышается риск пропустить какую-нибудь критически важную тенденцию. Поэтому лучше потратить время на подготовку и анализ исполнения нескольких бюджетов, чем потом ломать голову над тем, как выйти из финансового пике.
“Сверху” или “снизу”?
В одних компаниях проекты бюджетов составляют руководители низовых подразделений и затем их утверждают топ-менеджеры. В других бюджетные задания спускаются “сверху вниз”. Есть и третий вариант, когда в создании бюджета непосредственное участие принимают и руководители подразделений, и высшее руководство компании.
С экономической точки зрения, абсолютных преимуществ нет ни у одного из этих вариантов. Каждая компания выбирает ту модель, которая ей больше подходит.
Скажем, если топ-менеджмент отлично знаком со всеми бизнес-процессами, эти процессы хорошо отлажены и прозрачны, то вполне приемлема авторитарная модель “сверху ” вниз”.
Если “наверху” слабо представляют себе специфику конкретных производственных процессов, то лучше дать возможность составлять бюджет руководителям подразделений.
Эта модель эффективно работает на тех предприятиях, где сильна тенденция к децентрализации бизнеса. Например, в холдингах, в которые входит несколько фирм, независимых друг от друга и имеющих специфические особенности своей деятельности. Каждая из них составляет свой бюджет, при этом высшее руководство не вникает в подробности. Его интересует только та прибыль, которую планирует заработать фирма.
Встречная система подготовки бюджетов хороша для тех компаний, которые имеют разветвленную структуру и где действуют сложные хозяйственные связи. В таких случаях высшему руководству сложно уследить за всем, что происходит “внизу”. Поэтому определенный объем полномочий по подготовке бюджета делегируется “вниз”. Но одновременно топ-менеджмент готовит свои предложения. А далее происходит сопоставление вариантов, и совместными усилиями находится золотая середина. В результате подразделения получают реалистичные бюджетные задания. А лидеры компании получают механизм, который позволяет им осуществлять избранную стратегию.
Даешь резерв!
Другая распространенная ситуация: высшее руководство жестко ограничивает величину расходов по отдельным статьям, а руководитель подразделения считает, что в такой бюджет он не “впишется?. Как разрешить этот конфликт” Найти компромисс позволит выделение в бюджете резерва расходов. Как правило, его величина составляет 20% от суммы всех затрат. В случае необходимости эти деньги могут быть направлены на те цели, которые считает важными руководитель подразделения. Но каждый раз, для того чтобы использовать деньги из резерва, ему придется обосновать целесообразность этих расходов.
В результате резерв до конца исчерпанным не бывает. В выигрыше оказываются обе стороны. Топ-менеджеры получают возможность минимизировать расходы, а руководитель нижнего звена знает, что в случае острой необходимости он сможет рассчитывать на дополнительное финансирование.
Кто кого содержит
В процессе бюджетирования руководителям компаний, занимающихся несколькими видами бизнеса, приходится решать одну сложную проблему: как распределять общекорпоративные расходы между разными подразделениями” К таким расходам относятся, к примеру, затраты на содержание службы охраны, ремонтно-технических служб, секретариата и, наконец, самого руководства.
Очевидным, на первый взгляд, решением является распределение этой суммы поровну между всеми подразделениями. Но это не лучший выход. Ведь прибыль, которую приносят разные подразделения, может быть разной. Например, одно из них зарабатывает несколько сотен тысяч долларов в год. А второе ” только двадцать тысяч. Что произойдет, если повесить на них одинаковые доли общекорпоративных расходов, например в сумме $10 тыс.” Первое подразделение с легкостью выдержит эту нагрузку, а второе окажется абсолютно нерентабельным!
Более правильно распределять общие расходы между подразделениями с помощью индивидуальных коэффициентов, специально рассчитанных для каждого из них. Так, общие расходы могут распределяться в зависимости от доли затрат подразделений в общем объеме совокупных затрат компании. Допустим, затраты крупного подразделения составляют 80% всех затрат компании. Тогда на него “списывается” 80% общекорпоративных расходов. Впрочем, можно определить эту сумму и другими способами ” ориентируясь на долю подразделения в фонде заработной платы или даже в выручке всего предприятия.
Распределение общекорпоративных расходов ” достаточно трудоемкая процедура. Поэтому ее используют не все предприятия. Но делать это все-таки нужно. Такой подход позволяет более точно определить, в какую сумму обходится содержание того или иного подразделения и какую реальную прибыль оно приносит.
По плану и фактически
Бюджетирование ” это не только инструмент планирования. Это еще и инструмент, позволяющий оценить, насколько успешно реализуются отдельные проекты и развиваются дела всей компании. Достаточно сопоставить плановые и фактические показатели бизнеса ” и картина как на ладони.
Так называемый план-факт анализ может ежемесячно проводиться как исключительно для финансовых бюджетов, так и для отдельных операционных бюджетов. Его цель ” определить причину возникновения отклонений.
Если планы по доходам перевыполняются, а расходы остаются в рамках лимитов – причин для беспокойства не возникает. А если расхождение между цифрами в обратную сторону” Какой “зазор” должен насторожить”
Все зависит от сферы бизнеса, величины предприятия и его показателей за прошлые годы.
Например, торговая фирма работает на высококонкурентном рынке, где норма прибыли составляет всего 3-5%. Для нее отклонение закупочных цен от планового уровня в бюджете запасов на 2-3% означает потерю большей части прибыли и представляет угрозу существованию. Другое дело, когда норма прибыли составляет 20-30% и на нужное сырье для производства продукта поставщики повысили цену на 5%. В этом случае прибыль компании будет меньше, но ситуация не станет критической.
И последнее: очень важно наладить систему оперативного получения всей необходимой информации. Иначе принимать меры для исправления ситуации будет поздно. Поэтому предприятию, всерьез взявшемуся за внедрение бюджетирования, придется поработать и над совершенствованием учета всех хозяйственных операций, которые оно совершает.
5 ШАГОВ НА ПУТИ БЮДЖЕТИРОВАНИЯ
- Определить финансовую структуру компании: составить перечень подразделений, для которых будут формироваться бюджеты.
- Выбрать виды необходимых бюджетов.

- Определить формат бюджетов и технологию их составления.
- Определить процедуру оценки, анализа и контроля исполнения бюджетов.
- Распределить функции, обязанности, сферы ответственности и формы взаимодействия между участниками бюджетного процесса.
ВИДЫ И СТРУКТУРА БЮДЖЕТОВ
Финансовые бюджеты:
- Бюджет доходов и расходов
- Бюджет движения денежных средств
- Расчетный баланс
Операционные бюджеты:
- Бюджет продаж
- Бюджет запасов готовой продукции
- Производственный бюджет
- Бюджет оплаты труда
- Бюджет управленческих расходов
- Бюджет коммерческих расходов
Вспомогательные бюджеты:
- План капитальных затрат
- Кредитный или инвестиционный план
Опубликовано в журнале “Свой бизнес” #7/2003
Автор: В.Кандалинцев
Как создать бизнес-бюджет: 6 простых шагов
Вы наш главный приоритет.
Каждый раз.
Мы считаем, что каждый должен иметь возможность уверенно принимать финансовые решения. И хотя на нашем сайте представлены не все компании или финансовые продукты, доступные на рынке, мы гордимся тем, что рекомендации, которые мы предлагаем, информация, которую мы предоставляем, и инструменты, которые мы создаем, являются объективными, независимыми, простыми и бесплатными.
Так как же нам зарабатывать деньги? Наши партнеры компенсируют нам. Это может повлиять на то, какие продукты мы рассматриваем и о чем пишем (и где эти продукты появляются на сайте), но это никоим образом не влияет на наши рекомендации или советы, которые основаны на тысячах часов исследований. Наши партнеры не могут платить нам за предоставление положительных отзывов о своих продуктах или услугах. Вот список наших партнеров.
Создание бизнес-бюджета — важный шаг на пути к успеху.
Многие или все продукты, представленные здесь, получены от наших партнеров, которые выплачивают нам компенсацию.
Это может повлиять на то, о каких продуктах мы пишем, а также где и как продукт отображается на странице. Однако это не влияет на наши оценки. Наши мнения являются нашими собственными. Вот список наших партнеров и вот как мы зарабатываем деньги.
Как новому владельцу малого бизнеса, вам предстоит разобраться во многих вещах, которые вы никогда раньше не делали. Один из них — как создать бизнес-бюджет — и это может быть пугающим, особенно когда вы только начинаете. Как именно узнать, где найти нужную финансовую информацию — не говоря уже о том, чтобы изучить терминологию бизнес-финансов — и собрать все эти данные в правильном порядке?
Всего этого может быть достаточно, чтобы отпугнуть некоторых людей от начала бизнеса. Одно исследование показывает, что у большинства владельцев малого бизнеса даже нет бюджета с самого начала. Но процесс создания бизнес-бюджета на самом деле не так уж сложен, если подойти к нему правильно. Все это можно разбить на шесть шагов.
Многие считают составление бюджета наименее любимой частью ведения бизнеса, но если вы хотите добиться успеха, создание и поддержание надлежащего бюджета бизнеса будет критическим компонентом этого успеха.
Вот пошаговое руководство по созданию бизнес-бюджета.
Как создать бизнес-бюджет: Зачем это нужно делать в первую очередь?
Составление бюджета для вашего бизнеса — это обоснованное предположение о том, как будут выглядеть финансы вашего бизнеса в будущем. Для этого необходимо изучить, что произошло в прошлом месяце, что произошло три месяца назад и как выглядел этот месяц в прошлом году, а затем использовать эту информацию для принятия мудрых финансовых решений на месяцы и годы вперед.
Если у вас было несколько неудачных месяцев и вы предсказываете, что ожидаете еще один медленный месяц, вы можете подготовиться к минимизации расходов, где это возможно. Если бизнес процветает, а видео, которое вы разместили, стало вирусным и привлекает клиентов, живите немного рискованнее и инвестируйте в покупку большего количества товаров, чтобы удовлетворить этих новых клиентов и заставить их возвращаться.
Другими словами, вам не нужен хрустальный шар, чтобы вести бизнес, но вам нужно научиться составлять бизнес-бюджет.
И это требует некоторой интуиции и обоснованных догадок, чтобы убедиться, что все идет гладко.
Зачем нужен бизнес-бюджет
Когда вы только начинаете свой бизнес, составление бюджета — одна из тех вещей, которые могут остаться на втором плане. Если ваш бизнес приносит значительную прибыль или переживает бум, создание бизнес-бюджета может показаться не таким уж важным.
Но бюджет может помочь обеспечить долгосрочный успех вашего бизнеса. Бюджет поможет вам увидеть прошедшее на следующей неделе и в следующем месяце до следующего года или даже следующих пяти лет.
В частности, бизнес-бюджет может помочь вашему бизнесу получить следующие преимущества:
Повышение эффективности.
Указывая на остатки средств, которые вы можете реинвестировать.
Предсказание плохих месяцев и избавление от долгов.
Оценка того, что потребуется, чтобы стать прибыльным.

Окно в будущее.
Помочь вам сохранить контроль над бизнесом.
Создание бизнес-бюджета сделает управление вашим бизнесом проще и эффективнее. Бизнес-бюджет также может помочь вам убедиться, что вы тратите деньги в нужном месте и в нужное время, чтобы избежать долгов.
Как составить бизнес-бюджет: руководство из 6 шагов
Приступая к работе, вы заметите, что процесс бизнес-бюджета начинается с анализа ваших прошлых доходов и расходов. Чем дольше вы занимаетесь бизнесом, тем проще будет этот процесс, поскольку у вас будет больше данных, на которые можно оглянуться при переходе к составлению перспективного бюджета.
Однако, если ваш бизнес совсем новый, вам, возможно, придется провести более тщательное исследование типичных затрат в вашей отрасли или области, чтобы собрать рабочие оценки для ваших прогнозируемых финансов. Шаблон бизнес-бюджета также может помочь вам организоваться.
1. Изучите свой доход
Первый шаг в любом упражнении по составлению бюджета — оглянуться назад на свой существующий бизнес и найти все источники вашего дохода (также известного как доход). Сложите все эти источники дохода вместе, чтобы узнать, какие деньги ежемесячно поступают в ваш бизнес.
При определении дохода обязательно рассчитывайте доход, а не прибыль. Ваш доход — это все деньги, которые поступают в бизнес до вычета расходов. Прибыль – это то, что остается после вычета расходов.
После того, как вы определили все свои источники дохода, рассчитайте свой ежемесячный доход. Важно сделать это за несколько месяцев — и желательно, по крайней мере, за предыдущие 12 месяцев, если у вас есть столько доступных данных.
Имея информацию за 12 месяцев (или более), вы можете изучить, как меняется ваш ежемесячный доход с течением времени, и выявить сезонные закономерности. Ваш бизнес может испытать спад после праздников, например, или в жаркие летние месяцы.
Знание об этих сезонных изменениях гарантирует, что вы сможете заранее подготовиться к более скудным месяцам и обеспечите себе финансовую подушку.
2. Вычтите постоянные затраты
Второй шаг в составлении бизнес-бюджета состоит в суммировании всех ваших постоянных затрат. Термин фиксированные затраты применяется к любым затратам, которые необходимы на регулярной основе для функционирования вашего бизнеса. Фиксированные затраты могут возникать ежедневно, еженедельно, ежемесячно или даже ежегодно, поэтому убедитесь, что у вас есть как можно больше данных.
Примеры фиксированных затрат в вашем бизнесе могут включать:
Ваш малый бизнес уникален и будет иметь фиксированные расходы, отличные от описанных здесь. Потратьте несколько минут, чтобы записать другие фиксированные расходы, которые могут быть связаны с вашим бизнесом.
После того, как вы определили постоянные затраты своего бизнеса, вычтите их из своего дохода и перейдете к следующему шагу.
3. Определите переменные расходы
При поиске данных, необходимых для перечисления ваших постоянных затрат, вы, возможно, заметили, что в вашем бизнесе также есть некоторые переменные расходы.
Переменные расходы — это расходы, которые меняются в зависимости от того, насколько часто вы пользуетесь услугой. Многие из них необходимы для того, чтобы ваш бизнес продолжал работать, например, коммунальные услуги.
Вы также найдете здесь расходы, которые не являются необходимыми для функционирования вашего бизнеса, но было бы неплохо иметь их, например, образование или дополнительные расходы, которые могут повысить прибыльность. Это так называемые «дискреционные расходы», которые вы также можете включить в свой фонд переменных расходов.
Некоторые примеры переменных расходов:
В неурожайные месяцы вам необходимо снизить переменные расходы вашего бизнеса, начиная с дискреционных расходов. Однако в прибыльные месяцы, когда есть дополнительный доход, вы можете увеличить свои расходы на переменные расходы для долгосрочной выгоды вашего бизнеса.
4. Отложите резервный фонд на случай непредвиденных расходов
Независимо от того, занимались ли вы бизнесом раньше, мы все знаем, что единовременные расходы не приходятся на удобный момент. Это за день до того, как вы принимаете всю свою семью на День Благодарения, и холодильник выходит из строя. Вы на пути к самой крупной презентации в своей карьере, и ваши машины останавливаются.
Эти расходы возникают, когда вы меньше всего их ожидаете и обычно при ограниченном бюджете. Предотвратите страх перед непредвиденными расходами при составлении бюджета для своего бизнеса, убедившись, что у вас есть дополнительные наличные деньги, и запланируйте непредвиденные расходы в рамках вашего бюджета.
Хотя у вас может возникнуть соблазн потратить любой излишек дохода на переменные расходы, вместо этого отложите часть в резервный фонд. Таким образом, вы будете готовы, когда оборудование выйдет из строя и потребует замены, или вам нужно будет быстро заменить инвентарь, поврежденный в результате затопления.
Конечно, всегда есть возможность получить кредит для малого бизнеса, но лучше больше вариантов, чем меньше.
Мы надеемся, что каждый владелец бизнеса верен принципу: если вы планируете проблему, чрезвычайная ситуация никогда не возникнет. А если ЧП появится? Ну, вы заложили на это бюджет. Тогда это не чрезвычайная ситуация, не так ли?
5. Создайте отчет о прибылях и убытках
После того, как вы собрали всю вышеуказанную информацию, пришло время собрать ее воедино, чтобы создать отчет о прибылях и убытках или отчет о прибылях и убытках.
Просто разговор о прибылях и убытках может вызвать чувство беспокойства — мы это понимаем. Но помните, вы уже сделали всю работу. И это сложение и вычитание: сложите все свои доходы за месяц и сложите все свои расходы за месяц. Затем вычтите расходы из доходов и надейтесь, что в конце вы получите положительное число.
Если да, то вы получили прибыль! Если нет, то это потеря — и это тоже нормально.
Малый бизнес не приносит прибыль каждый месяц, не говоря уже о каждом годе. Это особенно актуально, когда вы только начинаете свой бизнес.
6. Наметьте свой перспективный бизнес-бюджет
Независимо от того, являетесь ли вы новым бизнесом или занимаетесь им уже некоторое время, прогнозирование того, что произойдет с вашим бизнесом в будущем, является обоснованным предположением. Если вы какое-то время занимаетесь бизнесом, это, безусловно, повысит точность ваших догадок (как вы могли бы, ну, догадаться).
Bluevine Business CheckingРейтинг NerdWallet Рейтинги NerdWallet определяются нашей редакционной командой. Формулы оценки учитывают несколько точек данных для каждого финансового продукта и услуги. в Bluevine, Депозиты застрахованы FDIC |
Теперь, когда вы создали свой отчет о прибылях и убытках — исторический документ, показывающий прошлое вашего бизнеса — пришло время составить свой бюджет.
И это дальновидный, ориентированный на будущее документ.
На этом этапе ссылка на отчет о прибылях и убытках поможет вам лучше понять сезонные взлеты и падения вашего бизнеса, какие инвестиции в ваш бизнес стоит повторить и чего вам следует избегать в будущем.
В отчете о прибылях и убытках обратите внимание на следующие тенденции:
Крупные закупки товаров или оборудования, создающие выгодные убытки.
Сезонные тренды из-за ненастной погоды, стихийных бедствий или экономических потрясений.
Сезонные тенденции из-за школьных календарей, моделей туристических поездок или ограничений поставок.
Прибыль, которая выше, чем в предыдущие годы или не может быть объяснена.
Изучая отчет о прибылях и убытках, вы ищете способы объяснить колебания и изменения в вашем бизнесе.
Например, если вы управляете прилавком с эскимо, вы увидите более высокую прибыль летом, когда температура теплая, а дети не ходят в школу.
Знание ваших самых прибыльных месяцев поможет вам предсказать, как будет выглядеть ваш следующий год. Вы также можете воспользоваться этой информацией и принять решение о найме большего количества сотрудников и продлении рабочего дня в определенное время года, что сделает ваш бизнес еще более прибыльным в те месяцы, когда спрос наиболее высок.
Эффективное составление бюджета
Конечно, большинство владельцев бизнеса не участвовали в игре, чтобы научиться составлять бизнес-бюджет. Итак, как сделать бюджетирование эффективным, чтобы вы могли вернуться к лучшим аспектам владения бизнесом? Легкий.
Бухгалтерское и бухгалтерское ПО Формулы оценки учитывают несколько точек данных для каждого финансового продукта и услуги. | QuickBooks Online $30 в месяц и выше. Читать обзор. | |
|---|---|---|
Рейтинг NerdWallet Рейтинг NerdWallet определяется нашей редакцией. | Бухгалтерия FreshBooks | |
Sage 50cloud 47,25 долларов США в месяц (при ежегодной оплате) и выше. | ||
Рейтинг NerdWallet Рейтинги NerdWallet определяются нашей редакцией. Формулы оценки учитывают несколько точек данных для каждого финансового продукта и услуги. Прочитать отзыв | Wave Financial | |
Рейтинг NerdWallet Рейтинг NerdWallet определяется нашей редакцией. Формулы оценки учитывают несколько точек данных для каждого финансового продукта и услуги. | Xero 12 долларов в месяц и выше. | |
Рейтинг NerdWallet Рейтинг NerdWallet определяется нашей редакцией. Читать обзор | Zoho Books | |
Наймите бухгалтера, которому вы доверяете, чтобы он помог управлять вашим бюджетом, исправлять курс, когда бизнес выходит из строя, и следить за тем, чтобы вы платили необходимые налоги.
Разбейте процесс создания бизнес-бюджета на небольшие этапы — управлять бизнес-бюджетом намного проще, если вы выполняете части работы в течение определенного времени и выполняете понемногу каждый день или каждую неделю.
Внедрите процедуры составления бюджета, которые помогут вам узнать, где найти нужные вам номера, когда пойдут расходы и где находятся необходимые вам деньги.
Вы встретите очень мало владельцев бизнеса, которые любят бюджеты, финансы и электронные таблицы. Это просто не то, почему люди становятся собственниками бизнеса.
Но составление бюджета — это часть жизни, когда у вас есть бизнес. Таким образом, пошаговое знание того, как создать бизнес-бюджет и эффективно управлять им, немного облегчит вашу работу в качестве владельца бизнеса.
Об авторе: Мередит работает писателем и редактором более десяти лет. Опираясь на свой опыт работы в малом бизнесе и стартапах, она занимается кредитованием, финансами бизнеса и предпринимательством.
Читать дальше
В том же духе…
6 шагов к лучшему бизнес-бюджету
Вы только что купили или открыли малый бизнес и знаете свое дело. Но когда дело доходит до ведения бухгалтерского учета и, в частности, составления бюджета, вам не хватает навыков. Хорошей новостью является то, что можно довольно легко составить бюджет (или, по крайней мере, дать точную оценку того, что потребуется в долларах и центах).
Оценка и сопоставление расходов с доходами (реальными или ожидаемыми) важны, потому что это помогает владельцам малого бизнеса определить, достаточно ли у них денег для финансирования операций, расширения бизнеса и получения дохода для себя.
Без бюджета или плана бизнес рискует потратить больше денег, чем он получает, или, наоборот, не потратить достаточно денег для развития бизнеса и конкурентоспособности.
Ключевые выводы
- Бизнес-бюджет помогает владельцам определить, достаточно ли у них денег для финансирования операций, расширения и получения дохода.
- Без бюджета компания рискует потратить деньги, которых у нее нет, не потратив достаточно, чтобы конкурировать, или не сможет создать надежный резервный фонд.
- Чтобы составить бюджет, сверьтесь с отраслевыми стандартами, чтобы определить средние затраты на ведение бизнеса, и создайте электронную таблицу с оценкой суммы денег, которую вам нужно выделить на покрытие ваших расходов.
- Учтите некоторый резерв в вашем бюджете, чтобы покрыть непредвиденные расходы, и просмотрите области, где вы могли бы сократить расходы, если наступят трудные времена.
- Каждые несколько месяцев пересматривайте свой бюджет и ищите новых поставщиков, чтобы сэкономить деньги на продуктах или услугах для вашего бизнеса.

Начало работы с бизнес-бюджетом
Каждый владелец малого бизнеса, как правило, имеет несколько иной процесс, ситуацию или способ составления бюджета. Тем не менее, есть некоторые параметры, которые можно использовать почти в каждом бюджете.
Например, многие владельцы бизнеса должны платить арендную плату или ипотечные платежи. У них также есть счета за коммунальные услуги, расходы на заработную плату, себестоимость проданных товаров (COGS), расходы (сырье), проценты и налоговые платежи. Дело в том, что каждый владелец бизнеса должен учитывать эти пункты и любые другие расходы, конкретно связанные с бизнесом, при открытии магазина или приобретении существующего бизнеса.
6 шагов к лучшему бизнес-бюджету
Имея бизнес, который уже запущен и работает, вы можете делать предположения о будущих доходах на основе последних тенденций в бизнесе. Если бизнес является стартапом, вам придется делать предположения на основе вашего географического региона, часов работы и изучения других местных предприятий.
Владельцы малого бизнеса часто могут получить представление о том, чего ожидать, посетив другие предприятия, выставленные на продажу, и задав вопросы о еженедельном доходе и структуре трафика.
После того, как вы изучили эту информацию, вы должны сопоставить доходы бизнеса с расходами. Цель состоит в том, чтобы выяснить, как будут выглядеть средние еженедельные расходы на накладные расходы, коммунальные услуги, рабочую силу, сырье и т. д. На основе этой информации вы сможете оценить или спрогнозировать, будет ли у вас достаточно дополнительных денег для расширения бизнеса или для того, чтобы отложить часть денег на сбережения. С другой стороны, владельцы могут понять, что для того, чтобы иметь трех сотрудников вместо двух, бизнес должен будет приносить больше дохода каждую неделю.
Эти шесть простых советов помогут вам составить первоклассный бюджет для малого бизнеса:
1. Ознакомьтесь с отраслевыми стандартами
Не все предприятия одинаковы, но сходство есть.
Поэтому сделайте домашнее задание и просмотрите в Интернете информацию об отрасли, поговорите с местными владельцами бизнеса, зайдите в местную библиотеку и посетите веб-сайт Налоговой службы (IRS), чтобы получить представление о том, какой процент от дохода будет получен. вероятно, будут распределены по группам затрат.
Малые предприятия могут быть чрезвычайно нестабильными, поскольку они более восприимчивы к отраслевым спадам, чем более крупные и диверсифицированные конкуренты. Таким образом, вам нужно искать здесь только среднее значение, а не конкретику.
2. Создание электронной таблицы
Перед покупкой или открытием бизнеса составьте электронную таблицу, чтобы оценить, какую общую сумму в долларах и процент от вашего дохода необходимо будет выделить на сырье и другие расходы. Прежде чем продолжить, рекомендуется связаться со всеми поставщиками, с которыми вам придется работать. Сделайте то же самое с арендной платой, налогами, страховкой (-ами) и т. д. Также важно, чтобы вы понимали различные типы бюджетов, которые вам нужно настроить для вашего малого бизнеса, и как их реализовать.
3. Учитывайте некоторый резерв
Помните, что, хотя вы можете предполагать, что бизнес будет генерировать определенные темпы роста доходов в будущем или что определенные расходы будут фиксированными или могут контролироваться, это оценки, а не высеченные на камне. Из-за этого разумно учитывать некоторый запас и убедиться, что у вас более чем достаточно денег, отложенных (или поступивших), прежде чем расширять бизнес или нанимать новых сотрудников.
4. Стремитесь сократить расходы
Если времена напряженные и деньги должны быть где-то найдены, чтобы оплатить важный счет, рекламировать или иным образом извлечь выгоду из возможности, подумайте о сокращении расходов. В частности, взгляните на предметы, которые можно контролировать в значительной степени. Еще один совет — отложить покупку до начала нового платежного цикла или в полной мере воспользоваться условиями оплаты, предлагаемыми поставщиками и любыми кредиторами. Некоторое вдумчивое маневрирование может дать владельцу бизнеса столь необходимую передышку и пространство для расширения.
5. Периодически проверять бизнес
В то время как многие фирмы составляют бюджет ежегодно, владельцам малого бизнеса следует делать это чаще. На самом деле, многие владельцы малого бизнеса планируют только на месяц или два вперед, потому что бизнес может быть довольно нестабильным, а непредвиденные расходы могут исказить предположения о доходах. Создание календаря планирования бюджета может быть эффективным инструментом для владельцев бизнеса, чтобы убедиться, что у них достаточно капитала для удовлетворения потребностей своего бизнеса.
6. Поиск услуг/поставщиков
Не бойтесь искать новых поставщиков или экономить деньги на других услугах, оказываемых для вашего бизнеса. Это можно и нужно делать на разных этапах, в том числе при покупке или открытии бизнеса, при установлении годового или месячного бюджета, а также во время периодических бизнес-обзоров.
Практический результат
Бюджетирование — это простой, но важный процесс, который владельцы бизнеса используют для прогнозирования (а затем сопоставления) текущих и будущих доходов с расходами.

Навсегда устраните ошибки при приёмке, отгрузке, инвентаризации и перемещении товара.
Сюда включаются как микрозадачи, так и их комплекс, ориентированный на улучшение позиций фирмы на рынке.
С их помощью становится легче устранить проблему и скорректировать финансовые потоки.







Формулы оценки учитывают несколько точек данных для каждого финансового продукта и услуги.
Формулы оценки учитывают несколько точек данных для каждого финансового продукта и услуги.